Лабораторная работа № 2. Шар.

Постановка задачи:

Шар массой 1 килограмм брошен горизонтально с высоты 1 метр с начальной скоростью 1 м/с (рисунок 23). Определить траекторию движения шара. Считать удар шара с землей абсолютно упругим.

Исходные данные:

  • Масса шара 1 кг

  • Высота 1 м

  • Начальная скорость 1 м/с

  • Жесткость удара 10000 Н/м

../../../_images/tutorial_1D_problem_33.png

Рисунок 23. Шар

Решение задачи:

Открываем проект lab1 DINAMA\examples\labs\lab1 и загружаем пример ball1D.sch (рисунок 33).

Примечание: в данном примере изначально не задана сила тяжести.

../../../_images/tutorial_1D_problem_34.png

Рисунок 24. Схема ball1D.sch

На схеме M1D1 – шар массой 1 кг, VN1 – начальная скорость 1 м/с, SN1 – начальная высота 1 м, UPRL – одномерное упругое контактное взаимодействие между двумя телами (между шаром и землей), X1 – индикатор высоты шара, V1 – индикатор скорости.

Запускаем моделирование (рисунок 25):

../../../_images/tutorial_1D_problem_35.png

Рисунок 25. График скорости шара

На графике видно, что скорость не доходит до единицы, так как автоматически задана точность интегрирования первого порядка. Для получения более точных результатов изменим метод интегрирования в свойствах компонента Dynamic1 (рисунок 26). Поставим вместо Stoermer метод Newmark (точность интегрирования второго порядка), и сохраним файл под названием ball1D_1.sch.

../../../_images/tutorial_1D_problem_36.png

Рисунок 26. Изменение метода интегрирования

Запустим моделирование (рисунок 27):

../../../_images/tutorial_1D_problem_37.png

Рисунок 27. График скорости и перемещения шара

На графике видно, что шар ударяется о землю и летит вверх, при этом скорость в момент удара становится равна единице.

Далее добавим силу тяжести FG1 и уберем начальную скорость VN1 (рисунок 28), сохранив файл под названием ball1D_2.sch:

../../../_images/tutorial_1D_problem_38.png

Рисунок 28. Добавление силы тяжести и деактивация начальной скорости

Запускаем моделирование (рисунок 29):

../../../_images/tutorial_1D_problem_39.png

Рисунок 29. Перемещение шара с новыми параметрами

Так как учтена сила тяжести, но не учитывается потеря энергии при ударе, видно, что шар поднимается на начальную высоту.

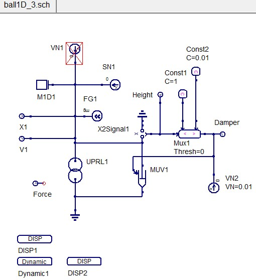
Нужно учесть потери энергии при ударе шара о землю (рисунок 30). Добавим управляемую вязкость MUV1 таким образом: если центр тяжести шара ниже 0, то должно быть определенное значение вязкости, если больше 0, то вязкости не должно быть. Используем индикатор высоты Height.Также добавим мультиплексор Mux1, для определения высоты: если значение меньше 0, то значение вязкости приравниваем к Const1, если больше 0, то Const2. Для определения вязкости при высоте 0 добавим на схему сигнал VN2. Также добавим индикатор вязкости Damper. Сохраним файл под названием ball1D_3.sch:

../../../_images/tutorial_1D_problem_40.png

Рисунок 30. Учет потери энергии при ударе шара о землю

Параметры компонента DISP2 (рисунок 31):

../../../_images/tutorial_1D_problem_41.png

Рисунок 31. Параметры компонента DISP2

А также поменяем обратно метод интегрирования в свойствах компонента Dynamic1 (рисунок 32). Поставим Stoermer:

../../../_images/tutorial_1D_problem_42.png

Рисунок 32. Изменение метода интегрирования

Запустим моделирование (рисунок 33):

../../../_images/tutorial_1D_problem_43.png

Рисунок 33. Перемещение шара с новыми параметрами

На графике перемещения видно, что шар после каждого удара о землю поднимается каждый раз ниже и ниже из-за потери энергии в вязкости.